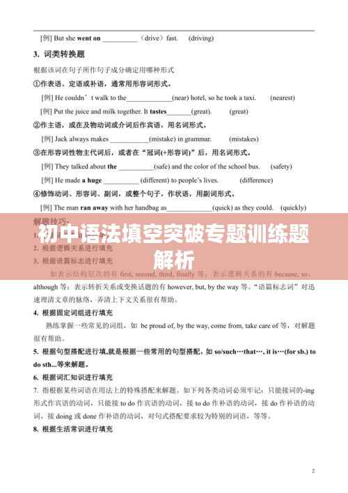
在初中英语学习过程中,语法填空是一个重要环节,旨在考察学生对英语语法知识的掌握和应用能力,本文将围绕初中语法填空专题训练题展开,通过一系列精心设计的练习题,帮助学生提高语法填空的解题能力。
名词、冠词和代词填空
1、题目:在空白处填入适当的名词、冠词或代词。
The _______ (学生) in our class are very active during the discussion.
答案:students
2、题目:用适当的冠词填空。
It’s an _______ (令人兴奋的) movie. I want to see it again.
答案:exciting
动词填空
1、题目:根据语境,用动词的适当形式填空。
My brother _______ (play) basketball every Saturday afternoon.
答案:plays
2、题目:根据时态和语态,完成句子。
When I _______ (meet) my friend, we _______ (talk) about our school life.
答案:meet;talked
形容词和副词填空
1、题目:根据句意,用形容词或副词填空。
The boy is very _______ (勇敢的). He doesn’t fear anything.
答案:brave
2、题目:用适当的副词填空。
She _______ (真的) wants to go to the zoo with us.
答案:really
连词填空
1、题目:根据句意,选择合适的连词填空。
I like playing football, _______ I don’t like playing basketball.
答案:but
语境填空
1、题目:根据上下文,填写合适的单词。
It was a beautiful spring day. The sun was shining and the birds were singing. _______ (一切) seemed perfect.
答案:Everything
综合训练题
1、题目:阅读下面的短文,根据语境填写适当的词语。
It was a cold winter night. My family and I _______ (决定去) the cinema to watch a movie. The movie was very _______ (有趣的). We all laughed and enjoyed it. After the movie, we went to a restaurant for dinner. The food there was _______ (美味的). We had a great time.
答案:decided to go;interesting;delicious
通过以上的专题训练题,我们可以发现,掌握英语语法知识对于解决语法填空题至关重要,学生需要加强对名词、冠词、代词、动词、形容词、副词以及连词等语法知识的理解和应用,多做练习题,结合语境进行填空,也是提高解题能力的重要途径,希望广大初中生能够重视语法填空训练,不断提高自己的英语水平。
附加建议
1、多阅读英语文章,提高语感。
2、注重语法知识的系统学习,打好基础。
3、遇到不懂的问题,及时向老师或同学请教。
4、定期进行自我检测,查漏补缺。
本文围绕初中语法填空专题训练题展开,通过一系列练习题帮助学生提高解题能力,希望广大初中生能够认真练习,不断提高自己的英语水平,为未来的学习生涯打下坚实的基础。
转载请注明来自眉山市东坡区麦冬冬商行,本文标题:《初中语法填空突破专题训练题解析》














蜀ICP备2022005971号-1
还没有评论,来说两句吧...